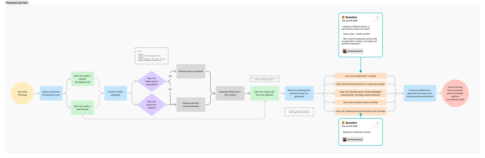
Primetag is a B2B influencer marketing platform that helps brands and agencies manage their entire campaign lifecycle — from discovering the right creators to launching collaborations and analyzing return on investment.

Discovery


Definition

Proposed user flow













